一、新版管理办法征求意见引关注

国家能源局于 2024 年 10 月 9 日发布新版《分布式光伏发电开发建设管理办法(征求意见稿)》,犹如在分布式光伏发电领域投下一颗重磅炸弹,瞬间引发各界高度关注。
这一征求意见稿的发布,标志着国家对分布式光伏发电的管理进入了一个新的阶段。众多企业、投资者、专家学者以及普通民众纷纷聚焦于此,密切关注着管理办法的每一个细节和可能带来的影响。
对于企业而言,新的管理办法将直接影响其在分布式光伏领域的投资决策和业务布局。不同类型的分布式光伏发电项目分类更加明确,上网模式也有了具体规定,这使得企业能够更加清晰地规划未来的发展方向。例如,大型工商业分布式光伏必须选择全部自发自用模式,这就要求企业在项目投资和建设过程中,充分考虑自身的用电需求和发电量的平衡,通过配置防逆流装置实现发电量全部自发自用。
投资者也对新管理办法充满期待。随着分布式光伏发电在建筑、交通、工业等领域实现多场景融合开发应用的推动,以及国家建立健全支持新能源持续发展的制度机制,分布式光伏发电市场前景广阔。以光伏 ETF 平安为例,其盘中成交额不断扩大,跟踪的中证光伏产业指数估值处于历史低位,吸引了众多投资者的目光。
同时,新管理办法也引起了专家学者的深入讨论。他们从政策制定、行业发展、技术创新等多个角度对征求意见稿进行分析,为完善管理办法提供了宝贵的意见和建议。普通民众也对分布式光伏发电的发展给予了关注,特别是自然人户用分布式光伏的多种上网模式选择,为居民提供了更多参与新能源发展的途径。
总之,国家能源局新版《分布式光伏发电开发建设管理办法(征求意见稿)》的发布,引发了各界的高度关注,为分布式光伏发电的健康可持续发展奠定了坚实的基础。
二、征求意见内容解析

(一)分布式光伏分类细致
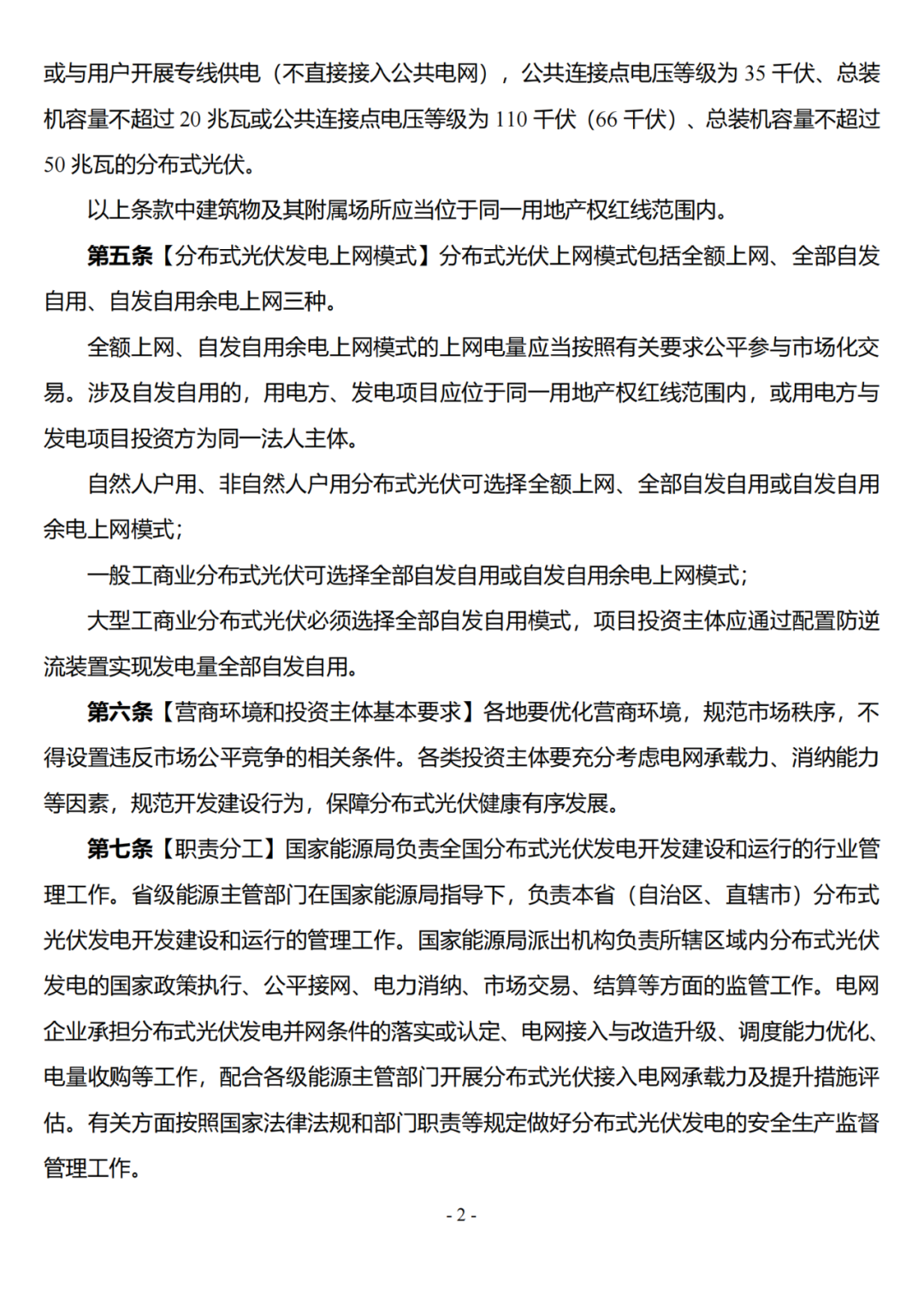
国家能源局新版管理办法将分布式光伏发电分为自然人户用、非自然人户用、一般工商业和大型工商业四种类型,这种细致的分类有助于更精准地管理不同规模和用途的分布式光伏项目。自然人户用分布式光伏主要是自然人利用自有住宅投资建设,电压等级不超过 380 伏;非自然人户用分布式光伏则是由非自然人利用居民住宅投资建设,电压等级不超过 10 千伏且总装机容量不超过 6 兆瓦;一般工商业分布式光伏利用公共机构以及工商业厂房等建筑物及其附属场所建设,电压等级为 10 千伏(20 千伏)及以下、总装机容量不超过 6 兆瓦;大型工商业分布式光伏利用建筑物及其附属场所建设,接入电力用户内部电网或与用户开展专线供电,电压等级为 35 千伏总装机容量不超过 20 兆瓦或电压等级为 110 千伏(66 千伏)总装机容量不超过 50 兆瓦,且建筑物及其附属场所应位于同一用地产权红线范围内。
(二)上网模式明确规定
分布式光伏上网模式包括全额上网、全部自发自用、自发自用余电上网三种。不同类型的分布式光伏可选择的上网模式各有不同。自然人户用、非自然人户用分布式光伏可选择全额上网、全部自发自用或自发自用余电上网模式;一般工商业分布式光伏可选择全部自发自用或自发自用余电上网模式;大型工商业分布式光伏必须选择全部自发自用模式,项目投资主体应通过配置防逆流装置实现发电量全部自发自用。全额上网、自发自用余电上网模式的上网电量应当按照有关要求公平参与市场化交易,涉及自发自用的,用电方、发电项目应位于同一用地产权红线范围内,或用电方与发电项目投资方为同一法人主体。
(三)行业管理多方位规范
地方具体落实:县级能源主管部门在分布式光伏开发中起着关键作用。应积极推进辖区内分布式光伏开发利用,尊重建筑产权人意愿,不得限制各类符合条件的投资主体平等参与分布式光伏发电开发建设。利用农户住宅建设的,应征得农户同意,切实维护农户合法权益,不得违背农户意愿、强制租赁使用农户住宅。
建档立卡:省级能源主管部门按照国家能源局要求,依托国家可再生能源发电项目信息管理平台,组织开展分布式光伏发电项目的建档立卡工作。分布式光伏发电项目应在建成并网一个月内,完成建档立卡填报工作,这有助于对分布式光伏项目进行全面管理和数据统计。
接入电网承载力及提升措施评估:省级能源主管部门应按季度组织各级能源主管部门、电网企业等有关单位开展分布式光伏发电接入电网承载力及提升措施评估。基于分布式光伏规模、电力系统负荷水平、灵活调节能力、电力设备容量等因素建立配电网可开放容量按季度发布和预警机制,引导分布式光伏发电科学合理布局。当已备案、具备建设条件的项目在提交并网申请时分布式光伏发电规模超过可开放容量,省级能源主管部门应组织电网企业及有关方面分析原因,通过加大电网升级改造力度、配置灵活调节能力等措施有效提升电网承载能力。
禁止行为:明确电网企业在向分布式光伏发电项目提供服务时不得有无正当理由拒绝接入申请或拖延接入系统、拒绝提供必要信息、接入技术要求高于国家标准、违规收取不合理服务费用等行为,确保电网企业公平无歧视地向分布式光伏发电项目投资主体提供电网接入服务。
接入系统设计:不同类型的分布式光伏发电项目在接入系统设计上有不同要求。自然人户用分布式光伏发电项目由电网企业免费提供接入系统相关方案,其他类型的分布式光伏发电项目应开展接入系统设计工作,鼓励非自然人户用分布式光伏以集中汇流方式接入电网。电网企业应按照相关行业标准,及时一次性地提供开展接入系统设计所需的电网现状、电网规划、接入条件等基础资料,确保项目接入系统的合理性和安全性。
投资界面:电网企业和分布式光伏发电项目投资主体应根据产权分界点确定接入系统工程的投资界面划分。依产权关系分别加强对公共电网、用户内部电网的投资建设与改造升级,确保新建的分布式光伏发电项目实现 “可观、可测、可调、可控”,提升分布式光伏发电接入电网承载力和调控能力。电网企业应对分布式光伏发电项目的全部发电量、上网电量分别计量,免费提供并安装计量表计。
协议签订:全额上网、自发自用余电上网的分布式光伏发电项目投资主体应在并网投产前与电网企业签订购售电合同,各类分布式光伏项目还应在并网投产前与电网企业签订《并网调度协议》,合同参照相关示范文本,双方协商一致后可简化相关条款内容。按照有关规定,分布式光伏豁免电力业务许可证。
参与电力市场:分布式光伏发电项目按照国家有关规定参与电力市场。国家建立健全支持新能源持续发展的制度机制,各地结合分布式光伏发电发展情况、电力市场建设进展等制定相应的配套政策,为分布式光伏项目参与市场竞争提供了制度保障。
免责声明:本文所用文字、图片、视频如涉及版权问题,请第一时间告知,我们将立即删除,本文只用于信息交流,不涉及任何商业用途。
