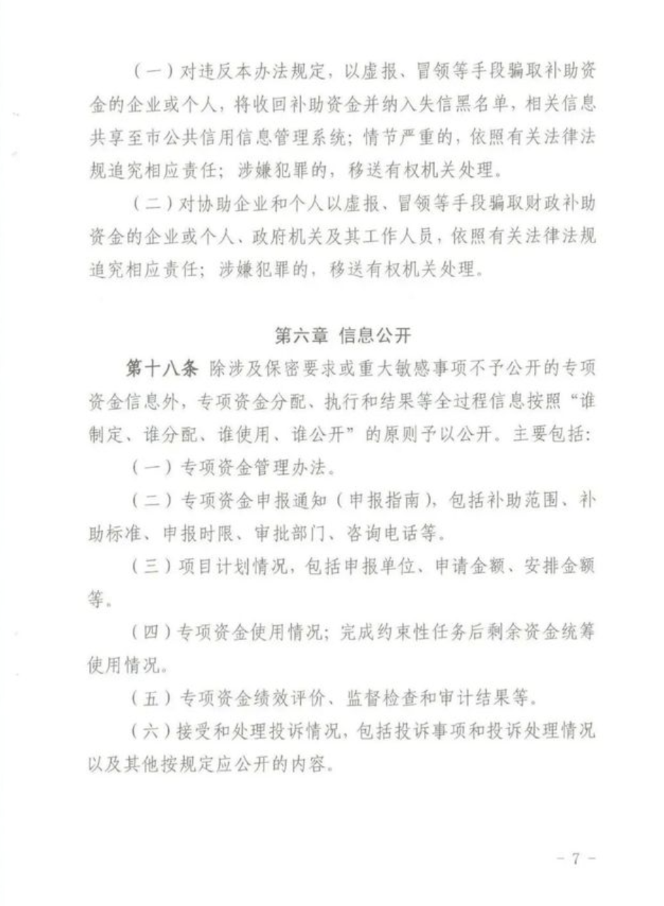
0.3元/千瓦时!
广东佛山市开启分布式光伏补助资金申报
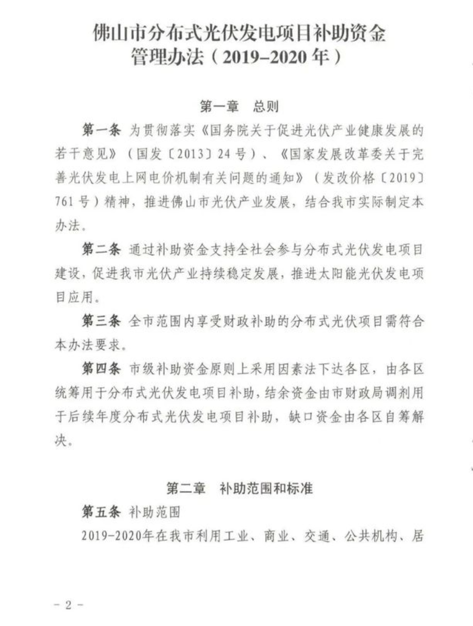
近日,广东佛山市南海区发展和改革局发布关于组织申报2023年度分布式光伏发电项目补助资金的通知。
补助标准为:分布式光伏发电项目按实际发电量补助0.3元/千瓦时(其中市级补助0.06元/千瓦时、区级补助0.24元/千瓦时),自项目建成的次月1日起计算补助金额,连续补助3年。
申报范围为:佛山市利用工业、商业、交通、公共机构、居民家庭等各类型建筑物和构筑物投资建成且符合国家、省、市光伏项目管理办法要求的分布式光伏发电项目。
文件指出:2023年度分布式光伏发电项目补助资金申报将在佛山扶持通平台上开展,请2019-2020年度建成并网的用户根据本通知准备相关材料,到佛山扶持通平台上进行申报。
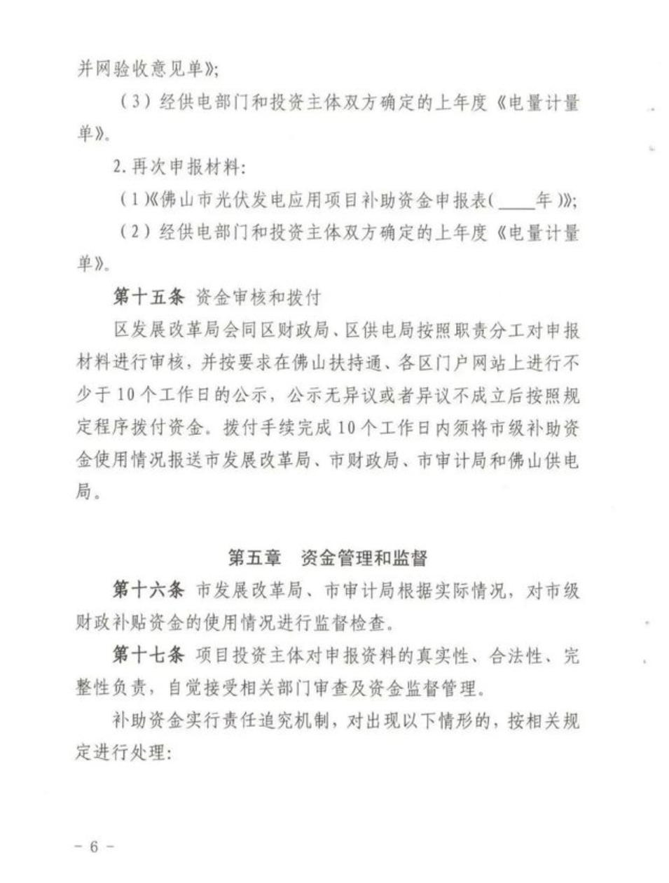
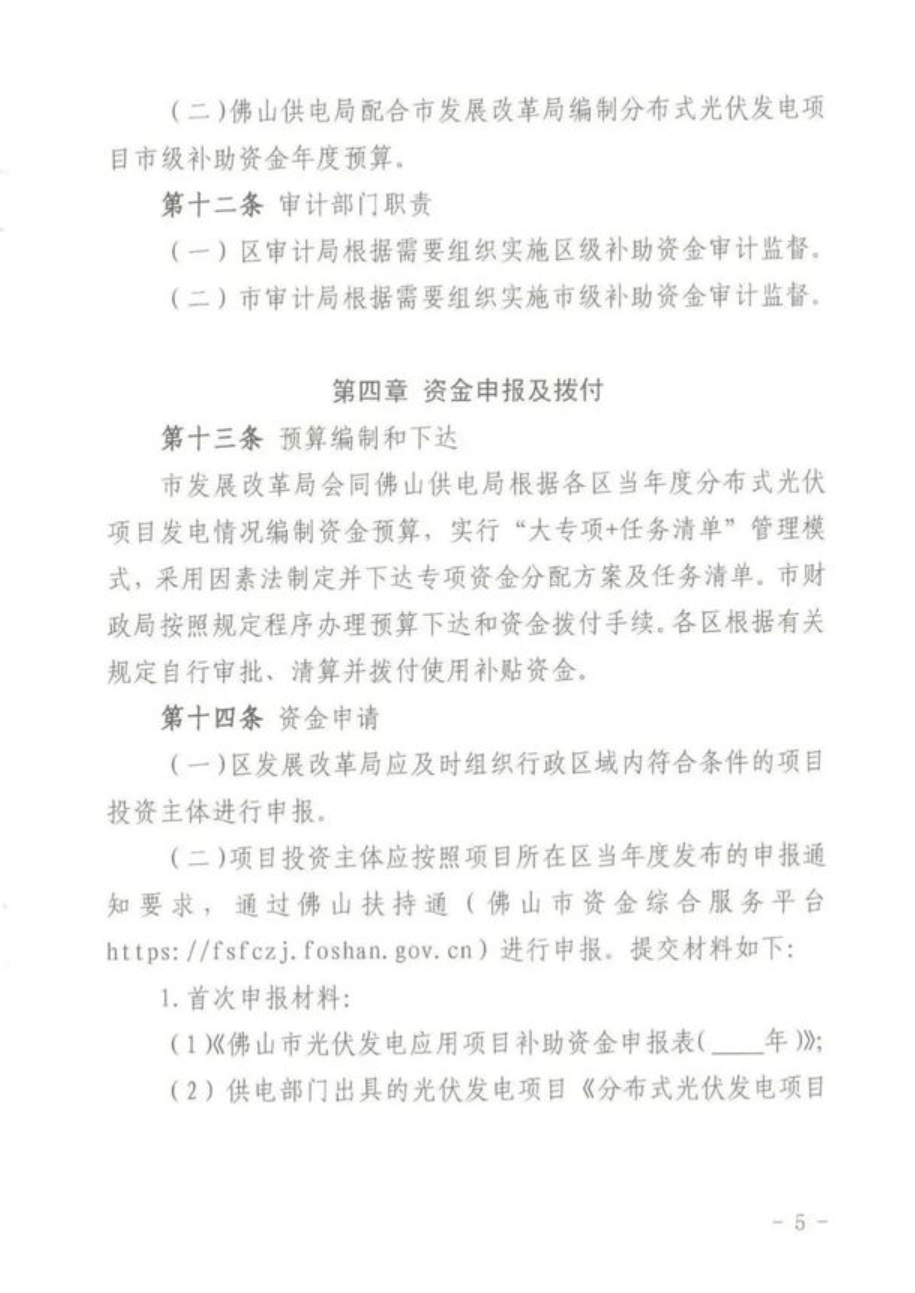
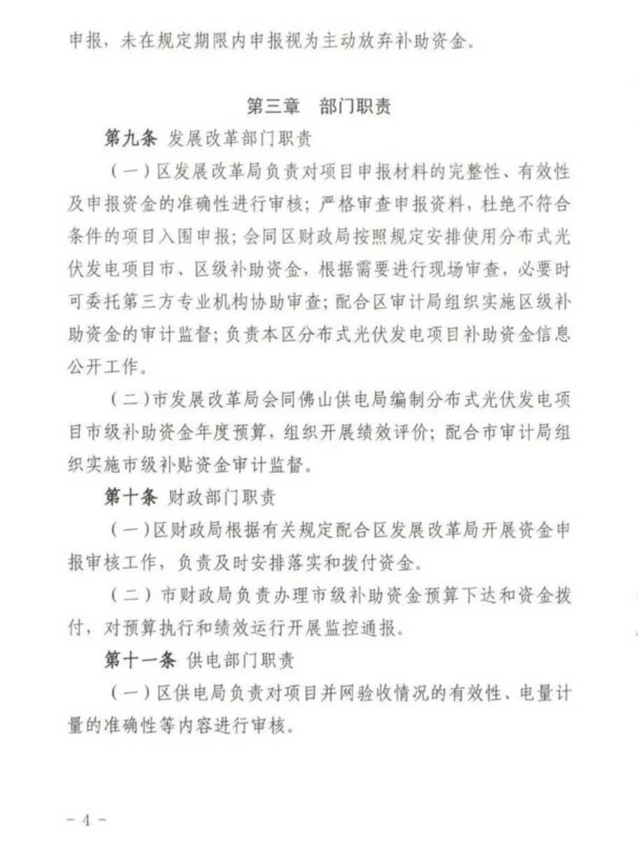
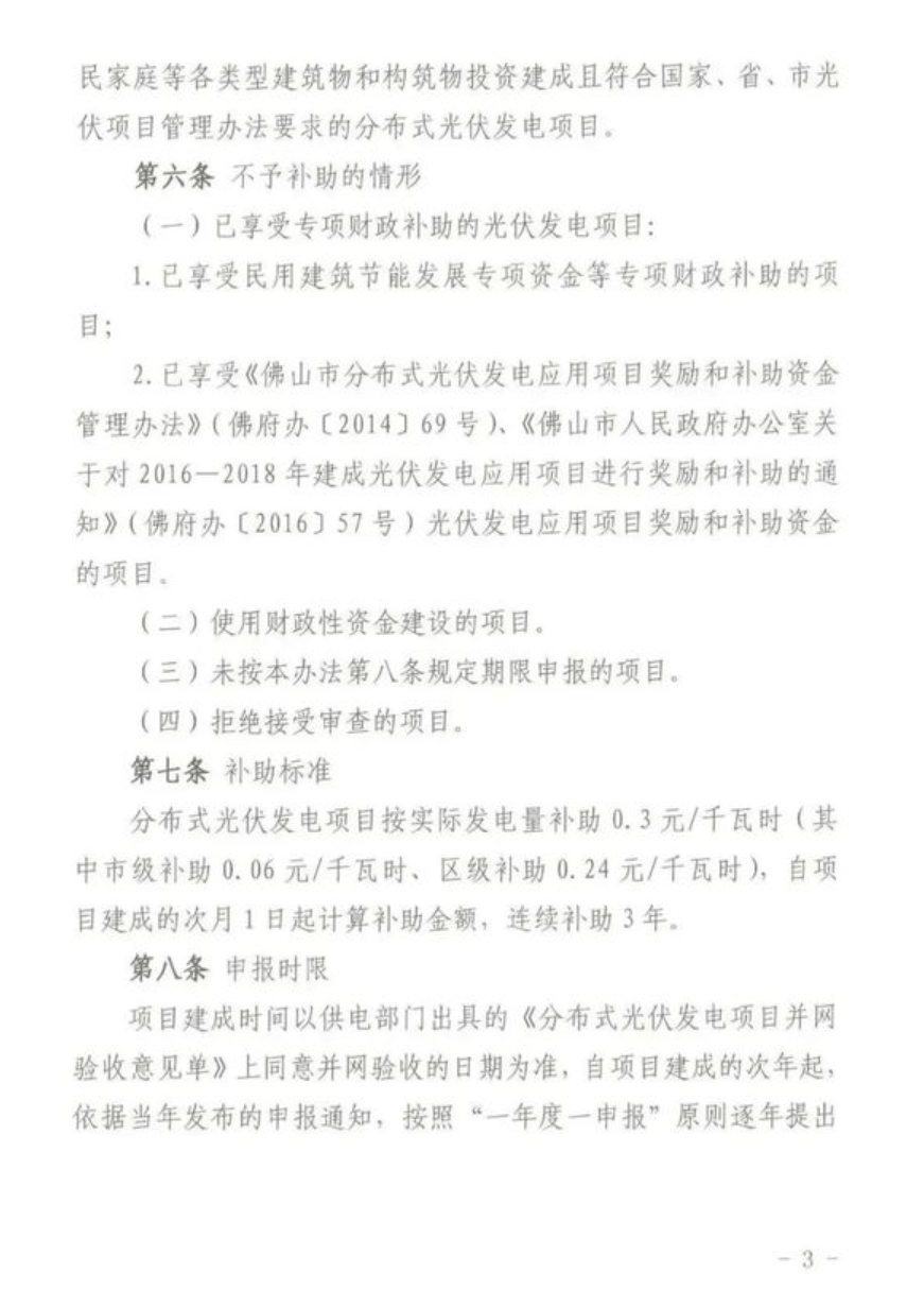
申请补助资金的企业或个人必须符合《佛山市发展和改革局 佛山市财政局关于印发佛山市分布式光伏发电项目补助资金管理办法(2019-2020 年)的通知》规定的范围和申报条件。
